数字孪生机房-CIM平台

数字孪生机房-首页

 

数字孪生机房-项目背景

 

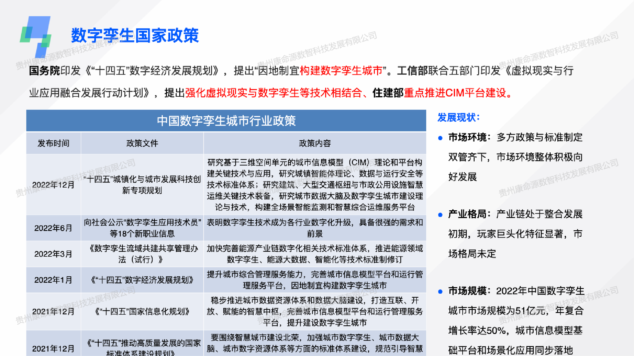
数字孪生机房-政策

 

数字孪生机房-企业痛点

 

 

数字孪生机房-企业园区痛点

 

数字孪生机房-机房痛点

 

数字孪生机房-机房问题

 

数字孪生机房-机房案例

 

数字孪生机房-IDC机房案例

数字孪生机房-产品介绍

 

数字孪生机房-整体解决方案

数字孪生机房-功能介绍

 

数字孪生机房-系统架构及功能

返回列表